Dissertation Topic: THE IMPACT OF AI AND DEEP LEARNING TECHNIQUES ON NATURAL LANGUAGE PROCESSING
Abstract
This paper includes information about NLP system on the test datasets makes it difficult to result in trained models to maintain the original meeting in a different prediction. It is revealed that other natural language problems are based on models and elements along with different types of knowledge-based structures. It is analysed that N-grams is a contiguous type of word sequence in a text document, for example, a quick brown for the fox jumps and brown fox. This paper is discussing with adoption of deductive approach for the further research. Further, the theme is developed that a feature extraction of the NLP is enable to understand the language and models is used for the features extraction.
Concluding it, this study extracts key information and highlighted concepts throughout the study to present them briefly. The objectives have been linked to each chapter fulfilling the research requirements accordingly. The research limitations and future scopes of this study have also been clearly mentioned in this chapter for better clarification. Based on the core issues of the topic, some recommendations have been developed in this section.
Table of Contents
Deep learning techniques used on NLP. 9
Natural language toolkits influence deep learning techniques on NLP. 11
Voice tone and inflexion facing challenges of using NLP. 13
The advancement of NLP in IT organizations. 15
Data collection and analysis process. 19
Theme 1: Natural language toolkits influence deep learning techniques on NLP. 22
Theme 2: Voice tone and inflection challenges of using NLP. 26
Theme 3: The advancement of NLP in IT organizations. 29
Theme 4: Features extraction that influences the structure of the NLP. 32
Conclusion and recommendations. 35
AI impact on NLP is discussed in the draft that introduces about basics of Natural language processing (NLP) as an essential part of AI. The draft provides a brief background of the impacts and shows past literature paper information in a literature review. It follows a secondary data collection method and further secondary data findings are introduced in the draft. The role of machine learning has considered natural language processing to deal with artificial intelligence systems. Based on the development of general algorithms the mail detection regiment artificial neural network empowers the architecture to develop the NLP for interacting with complex electronics. In order to process the semantic analysis the role of machine learning implies processing language. Along with that, the Chabot system focuses on the information retrieval process thus the machine translation comprises the processing of natural language. As per the analysis of machine learning and deep learning techniques, the user considers pragmatics analysis of neural network implementation.
Background
NLP is a branch of artificial intelligence that is a challenging task as it is related to language. It uses a machine learning translation process, provides a questioning answering format and summarizes. Deep learning models consider the interpretation of human language for empowering artificial intelligence to enable human language to automate the process. Based on the deep learning techniques logistic regression developed the neural network for developing deep learning methods. As per the analysis of deep learning NLP techniques, the convolution neural network has empowered the programming languages to consider environmental impact. In order to optimize translation, the transformer architecture considers the Viterbi algorithm drives the modelling techniques of transition probability (Forbes.com, 2022). The logistic regression by the NLP derives the sentiment analysis for empowering term frequency. The data processing focuses on improving ko0del performance to prioritise the NLP architecture.

Figure 1: Ranking of AI
(Source: Statista.com, 2020)
The figure represented above depicts that Sweden has higher rate of productivity due to the application of AI (Statista.com, 2020). NLP is the best technology developed as fast as people in their daily lives use it and that powers many people for everyday things. DEEP learning is a subset of machine learning and is used to implement the latest technology by using AI. As per the view of Lauriola et al. (2022), deep learning considers models to create languages so that it can integrate words embedded and returns the probability distribution of the next word. NLP makes sense of human language processing and is used by machine learning. This type of objective is to process written or spoken information to derive meaning and improve personal as well as professional lives.
Artificial intelligence is a simulation of the human intelligence process that is processed through machines like a computer system. It includes expert systems, speech recognition, deep learning and NLP. AI is developed around the world with a motive to resolve current issues and provide future directions. NLP is a powerful tool that has several benefits apart from that it has some lacking points such as errors present in text or speech and low-resource languages. It is considered as the backbone of the chat bots, Siri, Google and Alexa. In addition to it, N LP is growing and is been working g to help computers better understand and respond to human language and open of the major challenge faced in it is the "fluid and inconsistent language can be".
The research aims to identify the impacts of AI and deep learning on NLP.
Objective
· To identify the impact of AI on NLP
· To analyse the impact of DL on NLP
· To determine the relation between AL and NLP
· To specify the latest trend in deep learning based on NLP
RQ 1: What is the impact of AI on NLP?
RQ 2: What is the impact of NLP on the latest trend technology?
RQ 3: What are the relationship between AI and NLP?
RQ 4: How to specify the latest trend in deep learning based on NLP?
The major significance of the research is to empower the natural language processing focuses on the NLP features to develop the role of machine learning. In order to consider the automation of the text analytics function it develops the natural language processing to deal with text analytics. As per the analysis of the text analytics function and NLP features it focuses on sentiment analysis for an effective machine learning process (Capgemini.com, 2021). In order to deal with the latent semantic index of the natural language process through NLP techniques for effective machine learning algorithms. Based on focusing the syntax information the unnatural language has to consider a hybrid approach of the machine learning system.
Along with that, the research's major significance relies on the impact of AI on NLP as to focuses on DL determines the effective relation to specifying the latest trend in deep learning based on NLP (Ibm.com, 2021). As to focus on the user-friendly natural language the processing deals with machine learning algorithms the ability for effective language processing has derived an important application for effective learning techniques. Focus on the morphological analysis the semantic analysis considers recurrent neural networks to perform the task of stemming. In order to implement machine learning and deep learning algorithms the recurrent neural network considers the role of machine learning in developing chatbot systems.
Chat bots are intelligent systems developed using AI and NLP algorithms. It is a combination of an effective user interface and answers the queries of humans related to examination, attendance, grade points and other things like suggestions of courses. As per the view of Lalwani et al. (2018), it is found that Chat bots are sources of answers to the user question used in many multinational companies to make their work process easier. One of the most popular examples of AU using NLP is Alexa, which is developed by Amazon.
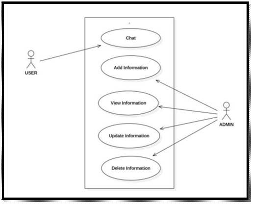
Chat bots are used as a conversational medium that performs routine tasks efficiently and gets attention from people through effective task completion. They are attacking people and engaging in activities that need human capabilities and cannot be replicated by machines. The Chat bots can be of different types according to the requirements of the organization like menu or button-based chatbots, hybrid models, and voice and text-based chat bots. It is easily accessible from PCs or mobile phones connected with internet services. For example, if the situation is considered for analyzing the features of chat bots then it is found chat bots made for a university provide several features. As per the research of Adam (2020), it can provide information related to admission queries and could be answered through it. It provides access to view user profiles and retrieve attendance and grade points. In addition to it, they can get information about examinations and fetch data of placement activities.

Figure 2: Use case diagram of user and admin
(Source: Lalwani et al. 2018)
The user and admin, present the use case diagram of the user and admin in figure 1, which shows the options accessed. It shows admin has the power to access chat bots to add information, view information, and Update and delete information. On the other hand, users can only chat with chat bots.
Deep learning methods have become an important method used in handling complex problems and help in improving the access to higher-performance computing resources. As per the view of Ofer et al. (2021), some of the deep learning neural networks are ANN, CNN and RNN. As per the view of Lauriola et al. (2022), all three are used in different things such as CNN is used for images, and RNN is used to analyze the result for the future.


Figure 3: Structure of RNN
(Source: Lopez and Kalita 2017)

Figure 4: LSTM structure
(Source: Lopez and Kalita, 2017)
The structure of RNN shows the internal neural networks present in the model in figure 3. Figure 4 shows the RNN model with LSTM structure used in text recognition and used for NLP. In addition to it, ANN is used in real-life situations to predict that rather than content either text or voice is providing true or false information.
NLP or Natural language processing can be defined as the idea of innovating machines for manipulating human language. The way the data is spoken, written, organized and developed through this idea can resemble human language. According to Lauriola et al. (2022), the NLP has considered a branch of artificial intelligence hence the algorithm system interacts with human languages. Based on the development of deep learning techniques demonstrates the artificial intelligence application for considering software and system analysis processes. However, the natural language processing techniques develop deep learning approaches and derive the sentiment analysis.

Figure 5: NLP pre-trained models
(Source: Kamath et al. 2019)
The core use of NLP is answering questions and performing many language-related tasks. There are many ways this idea can be utilized and have an influence on deep learning techniques. In contrast to that Kamath et al. (2019), analyse that the natural language processing device is the human-level training dataset to develop the AI process through the influence of toolkits. As per the analysis of feature dependencies, the manual labelling of the dataset helps for effective logistic regression. Along with that, the feature dependency enables the automated process of the language procession to empower the convolution neural network. Therefore, machine translation focuses on effective NPL research towards the emerging concept of datasets.

Figure 6: NLP total revenue by segment
(Source: Wang et al. 2021)
In order to focus on the IBM NLP artificial intelligence has to be concerned to drive the translation of digital assistance and voice processing system. On the other hand, Wang et al. (2021), describe that the statistical analysis focuses on streamlining productivity to develop sentiment analysis. Considering the tools of NLP have approached python and the natural language toolkit to develop a wide range of NLP tasks to implement the capabilities of logical constituents. Based on the Capgemini generative language models the future of AI-empowered innovation is to focus on the deep learning models the recurrent neural networks consider the machine translation for effective virtual; agents and the chatbot system proceeds with the sentiment analysis. Dealing with the natural language processing of IBM innovation artificial intelligence for effective NLP-driven tools to automate complex business processes.
The techniques of using NLP involved the major challenges based on machine learning applications to develop the interdisciplinary approach. Natural language processing derives the technical component to encourage the artificial intelligence process and consider the practices of data preprocessing and development of the algorithm. Dealing with the challenges of natural language processing it focuses on the voice tone and inflexion of interactive processes striving for perfection. Based on the complication towards problematic language processing it focuses on interpreting the algorithm for better speakers' speech recognition and develop the detection process.

Figure 7: NLP procedure
(Source: Chotirat and Meesad, 2021)
However, Chotirat and Meesad, (2021), describes that the compounding issue considers tone and inflexion of speech towards diverse challenges and deals with algorithm-diverse challenges. The diverse accents effectively process the natural language processing system as the challenges towards voice inflexion creates difficulty for the machine as evolution and use of language focus on the rigid computational direction towards presenting the guidelines for effective attribute measurement of robotics application. Similarly, the relation to NLP considers recognition, reconstruction, and reorganisation process to develop the impact of artificial intelligence (BOURAHOUAT et al. 2023). Dealing with the technology application natural language processing deals with AI-based visual inspection systems considers the application of machine learning.
In order to develop syntactic structures for developing algorithms the lexical ambiguities thus the NLP complexities are to ensure the constituents. Besides that, Gui et al. (2021), describe that the machine-learning algorithm considers the challenges faced by the organisation as the investment in AI and machine learning-based analytics derive the perspective to manage the 40% reduction in response time for complex medical inquiries and significant annual financial benefits. Therefore, the company-wide access to new insights considers previously unknown topics drawn from unstructured text sources.
Computerised textual analysis has emerged as a reliable measurement technique that can be further enhanced to develop necessary and valid measures of management concepts. Although, in IT organisations, the organisational culture concept is broadly utilised in a variety of domains of management including archived materials and even field experimentation with the help of natural language processing (NPL). Pandey and Pandey (2019) suggest it, a natural language widely utilised in IT companies to examine larger chunks of meaningful text and attempt to augment context to conduct "multi-word" phrase-level analysis.

Figure 8: NLP market growth
(Source: Statista.com, 2023)
Moreover, it is argued by Garg et al. (2021), in recent years both blockchain and AI are one of the weakest links and building efficiencies is always concerned as a challenging situation to create personalised and individualised solutions. The prominent benefit of NLP solutions is to improve business s operations while minimising costs and maximising profitability at the same time. Microsoft Azure is the exclusive cloud deliver for ChatGPT and provides many services related to NLP to the public in innovative and existing ways (Forbes.com, 2023). In utilising the progress of NLP, some giant companies such as Amazon complete their digital transformation and offer customer segmentation and sentiment analysis with their apps.
More specifically, the utilisation of machine learning and AI along with NLP helps these organisations with automated analysis and enables the extraction of climate-related information (Kheradmand et al. 2021). On the other hand, a statistical-based approach has been also utilised at the broader level to classify text as regulatory risk, opportunity and physical risk. The deep learning process is beneficial to make proper understanding and helps complete different tasks. It is analysed that the learning process is very much useful for communication with the latest technologies. The overall process is useful for establishing positive learning algorithms to make proper understanding. The process is useful to develop different types of automation processes that are helpful to develop human experts to deal with unstructured information. As per analysis, the process is beneficial to establish different types of natural languages that help to determine technical aspects and factors of the overall process. It is also analysed that this process is essential to boost the artificial intelligence process to decode human perception for a better understanding. As cited by Toneva and Wehbe (2019), the main usefulness of the process is to enhance job performance along with introducing new ways for better understanding. The deep learning method is also b\very much beneficial to establish modelling and extractions along with the implementation of new learning models.
The literature gap that has been evaluated after analysing the literature is that natural language processing has not effectively focused on artificial intelligence advancement (Gloor et al. 2022). In order to align with the IT organisation the expertise in machine learning operations has not been focused on. As per the analysis of the impact of AI and deep learning techniques, it does not measure the technological upgradation to focus on the machine learning operation. Based on focusing on the company's intellectual property analysis the limitation towards continuous testing and stakeholder-relevant services has not been focused on (Kumar and Renuka, 2023). Along with that, the authors have not effectively derived the analysis of misspelt, accent issues and other textual problems.
The research for the analysis of the impact of artificial intelligence as well as deep learning for "Natural Language Processing (NLP)" will be executed through effective underpinning of the "Secondarydata collection and analysis". Hence, the entire research will govern effective data collected from ethical sources. Hence, various research papers, authentic articles, newspaper journals, file reports, online materials, and other sources will be thoroughly used in this research. As argued by Ghavami (2019), the secondary data source has aided the progression of this research. Hence, this research being based on nearly similar research domains will be equally benefitted from the use of secondary data. "Interpretivism research philosophy" will be thoroughly used. This will help to ideate the social reality across the research domains. In this, particular effective sources of data will be incorporated.
The procedures and plans for guiding the research in the work for the beginning to end of the research types of approach. It is making crucial to select the correct amount of approach. It is adopting the "deductive approach" selected for the completion of work that does not manipulate any type of variable. The consideration of suitability and taking benefits a deductive approach is selected for developing theory. The research is involved in similar research that will be selected (Karin et al. 2020). The linking of different types of outcomes for investigating the method is proven that will help. The approach begins with the identification of features, problems trends, and frequencies gathering the facts required to meet the objectives.
The study of this research is the analytical type of strategy to integrate various components to the pertaining in the study area. This is completed in logical and coherent types of manner and it supports effectively addressing is underline issue to pertaining the impact of analysis and export to the use of NLP. It is noted that a measurement of a blueprint and the other types of process support finding the research (Wang et al. 2020). This leads to the research in time components and supports in making less amount of consumption. A research design is supported to ideate exact requirements in order to meet research objectives. The adoption of research in "Descriptive research design" is utilized and it will take advantage of the innovation prospect in a corporation.
Research types of methods have the strategies, processes, and techniques to support data collection and research evidence. This is been fundamental to the progression of research success and crucial for the research. This is support for discovering new information and it supports the complete topic. Extensive types of research are created for the adoption of a mixing method of the research. This type of research is utilized in "secondary data collection" and the adequate the complete impact on the import and the export of an NLP language. The secondary method is projected for the study and incorporates the research data for different types of purposes. It supports the incorporating field and provides statistics in frequencies and the research. The approach is proper data collection mixing and providing the analysis to the research approach.
Almost 51 of such materials will be collected initially. These sources of data will be then subject to title screening, keyword analysis, and abstract screening. Thus effective tried and tested methods and filtration techniques will be used in this entire research. This will help to avoid unnecessary research papers in this entire research. Thus, at last, only those relevant sources will be left behind that can be directly used and integrated for the overall progression of the research. The data gathered will then be used to frame relevant themes. Thus, the data analysis will take place via thematic analysis. These themes will help to address the research question that is framed in this research. The proper focus will be laid on the maintenance of ethical considerations in the research. Data privacy and data security will be especially focused on. Respective provisions of the data protection laws and copyrights laws will also be properly complied with. This will amplify the overall authenticity of the research.
Dealing with the secondary data collection process the researcher has focused on research onion different layers to empower the interpretivism research philosophy, inductive research approach, and descriptive research design for an effective secondary data collection and analysis process. Interpretivism research philosophy has effective for collecting secondary data as it deals with theoretical perspective rather than experience and scientific research. Hence, this research philosophy has been effective for research collecting information from existing sources. The inductive approach has also been beneficial to support the qualitative data collection process to collect information and analyze it effectively.
This approach helps to empower the research then the descriptive research design helps to provide a better structure for the data collection and analysis process. Based on the application of the research onion different layers the research methodology has effectively undertaken for a successful research outcome. In order to consider existing researchers' data on the existing sources related to AI and deep learning techniques impact on the natural language processing. Using different authors' journals, articles, government websites, and newsletters, an organisation undertaking has to focus to collect information from secondary sources. Dealing with PubMed, Researchgate, Sagepub, and other articles or journals the research has to be undertaken.
Based on incorporating the 51 articles, journals, and government websites for effective collection of information after the screening, keyword analysis and effectively tested methods the data has to be filtered out effectively to gather updated fresh information for recent years that involve 45 articles. The overall data collected from the existing sources has to be filtered out effectively for the data analysis process. In order to deal with the data analysis process the themes have to be prepared for the thematic analysis process to compare and contrast different authors' opinions to help an effective data analysis process.
A large number of secondary sources information it helps to find out suitable information through data analysis for effective findings of the study and fulfil the objective of the research. The themes that have been prepared are relevant to the topic and fulfil the research objectives. Thematic analysis has considered as a suitable approach to perform secondary data collection methods that helps to develop themes for comprising information to finalize the better information.
Ethical consideration in this research has focused on the maintenance of ethics in the overall project. Dealing with the methodology part at the time of collecting and analyzing data ethical consideration plays an important role. The data collection processes the articles, journals, and website information sources have been collected to add references also cite them properly to the related lines for ethics management. As to provide credit to the authors for the successful completion of the research helps to manage ethical behaviours in the research. Along with that, comparing and contrasting different authors' opinions in thematic analysis has developed the ethics as every author's information has to be undertaken and in case of information is not relevant then the author's opinion has not degraded for ethical practices.
Based on the overall project analysis ethical management has to be considered for the successful completion of the research. Therefore, the methodology part has specifically focused to collect data from existing researchers and the analysis process as maintaining data privacy and effective use of the information helps to develop the research project.
This chapter has discussed all the findings that have been mentioned in the findings chapter. As the research, paper only focused on secondary research based on which relevant themes have been constructed here. In order to consider existing research, relevant journals, articles, books, PubMed, and government website has been followed and that effectively gathered authentic information related to factors of such topic. This part also considers an analysis of the literature review and based on the limitations and literature gap, themes are developed here. In addition, this specific part also takes the help of scientific information in order to fulfil the objective of the study.
Deep learning is changed in the field of natural types of language processing. The neural network is recognized in words and in a pattern that a model is fingering from a context is been determine the emotional tone. The powerful deep learning based on the model of NLP is open to goldmine potential utilization (Lauriola et al. 2022). The NLP enables computers is understand the natural types of language as human beings and language are spoken. Natural language processing utilizes to understand artificial intelligence is taking into the real input world and making the sense of computer way to understand. Data processing is to understand the machine's data is been able to analyze it and processing workable data is highlighting text features in the algorithm. Tokenization is a smaller unit to work with and lemmatization is decreased to their forms of roots in a process a business is utilizing a massive amount of quantities unstructured and a heavy amount of data is required to be efficiently processed. A lot amount of information is developed the online databases in a natural language and a business effectively analyzes data.
The advantage of NLP is to include computing insurance in a part of the service level and makes sure to have easier insights into a natural language. In the year, 2017 revenue generated by the NLP market is 3180 million dollars and in the year 2018 is 5075 dollars, which enhance the market of NLP. The service-level agreement is make sure the easier insights and recognize in the entity computing.

Figure 9: Revenue of NLP market
(Source: Statista.com, 2023)
The graph shows the revenue generated by NLP market worldwide. The data shows the prediction of the NLP market from 2017- 2025 and it is growing significantly. This shows that AL and neural network on the NLP is creating a positive impact on business and organization. It shows that in the year 2025 it will earn revenue of approximately 43,289.9 million (Statista.com, 2023). Deep learning follows the neural network model used as a human brain and stimulates the behaviour of human brains. It allows the neural network to learn from data as in this the data are learned in two steps like training dataset and test data set. In training and testing, the learning of data is done individually.
The "natural language toolkits" (NLP) have software types libraries providing pre-built tools and their algorithm is for the processing and analyzing a language of human. The technique of deep learning is a subset of the "machine learning algorithm" that utilizes an artificial network of neural in a model pattern of complex and is with data relationships. In recent years, the NLP toolkit combination and learning techniques are leading to a significant amount of advancements in the processing of natural language (Traylor et al. 2019). The NLP toolkits such as NLTK and CoreNLP have instrumental tools to the wide amount of range processing tools such as steaming and tokenization. The CoreNLP, Spacy is been the instrumental type of a wide ranges of processing tools such as stemming and POS tagging. These types of toolkits are allowed developers for easy access to processing the data and making it useful for the learning models. Additionally, the toolkits is providing a useful amount of features such as entity recognition and dependency types of parsing utilized in the input features for the models of deep learning.
The NLPn process includes information related to several types of learning models useful to develop the distribution process. The overall development process is useful to make different types of techniques that influence positive language growth. As per analysis, the process includes information related to different factors related to artificial intelligence. According to Hedderich et al. (2020), the main role of natural language is to make human understanding easier than before. This includes different types of information related to representing the overall structure to develop enhanced development procedures. As cited by Tjoa and Guan (2020), the process is beneficial to establish different types of natural languages that help to determine technical aspects and factors of the overall process. It is also analysed that this process is essential to boost the artificial intelligence process to decode human perception for a better understanding. The deep learning process mainly works according to artificial intelligence, which includes different types of programming languages.
As per analysis, this process enables to development of strong information related to learning resources and materials. The importance of the process is related to finding answers to critical questions along with enabling new sources for potential development. Natural language processing includes several types of information related to problem-solving and decision-making. The initial importance is to develop positive interactions between humans and machines. As per the information, the process enables make positive supervision structure for better development. As cited by Lu et al. (2020), it is also observed that most cases of deep learning include development and training in order to provide better learning to humans.
As cited by Sun et al. (2019), the overall process faces several types of problems related to decision-making and problem solving. It is analysed that this process consists of several inappropriate pieces of information. The main problems are based on different types of language processing systems along with problems based on human and computer language. The natural language process includes different types of datasets. As cited by Toneva and Wehbe (2019), it is analysed that this process lacks different types of development and training that deal with different types of information. As per information, the process involves the reduced quality of information that results in poor language processing. As cited by Shah et al. (2019), information is based on several types of problem-related training and ensuring language models for a better development process.
This research is aimed at examining ways natural language toolkits impact deep learning techniques on NLP. The researcher focuses on the interoperability of predictors develop by correcting systematic errors that are often generated by machine translators. As opined by Khan and Abubakar (2020), linear models are a crucial part of statistical machine translation to obtain an overall score by utilising natural language toolkits in this specific domain process. Recently, researchers have observed that building an NLP system on the test datasets makes it difficult to result in trained models to maintain the original meeting in a different prediction. However, testing methodologies is one type of static artefact that often focused on robustness evaluation based on the specific natural language capabilities. On the other hand, Wu et al. (2019) faced difficulties in predicting accuracy on the new databases as detailed documentation accompanied with deep learning models is not evaluated. Acceptability is another challenge that affects deep learning techniques on NLP. Human language is considered the main evaluation process to generate sentences linguistically and at the same time it means the uncontrollability of the words generated by a neural language model as well including matrices that capture many biases and often lead to failure of the considerations.
The finding depicts comprehensive robustness evaluation functions such as subpopulation, transformation and adversarial attack that enable strong flexibility and support with the help of customised config files. For ordinary users, TextFint automatically analyses, generates a visual report to inspire model improvement, and can be effectively utilised for adversarial training. The dataset is one of the important layers that receive the original datasets with the target model and are handed all types of operation interfaces for samples. In addition, config is vital for the NJPL toolkit to give permits to practitioners for specific types of attackRecepie, subpopulations and transformation (Gui et al. 2021). Additionally, computing methodologies also interact with a broad range of tools of deep learning techniques in NLP that further focus on the stronger impact of it. Traditionally, this specific model created parallel bilingual corpora based on the different translational systems that have arisen as a saviour to the language translation systems. Models such as recurrent neural networks and convolutional neural networks learn the rules for language analysis as opposed to the taught rules and positively bring query classification.

Figure 10: Impact of NLP pipeline
(Source: Khan and Abubakar, 2020)
The above figure bis shows that an NLP pipeline impact on user labeling. It is 25 votes in 5 days to generate the pipeline of NLP and in 75 days 150 increase vote's number. The toolkit is providing a useful amount of features such as entity recognition and dependency types of parsing that can be utilized as input features for the models of deep learning. The significant amount of ways that an NLP toolkit has influenced a technique of deep learning is through the availability of word embeddings. It is a vector type of representing a word is capturing a semantic and syntactic type of information. Pre-trained types of word embeddings such as a word2vec and a Glove is available through NLP toolkits is shown a significantly improved performance in learning deep models (Wang et al. 2021). The variety of NLP tasks is with a text classification and a translation of machine. The NLP toolkit contributed to the development of new learning techniques specifically for the NLP. For example, the attention mechanism is contributed to the development specifically for the NLP. For example, is widely utilized in the models for the NLP and introduced in a machine context. The neural machine of translation developed by Google is utilizing the Tensor Flow of the toolkit.
It also includes different types of cost-effective measures for better development and security technologies. As mentioned by Olivetti et al. (2020), in the present scenario the process includes problems related to limited knowledge along with security and privacy. It is also analysed that NLP faces problems due to miscommunication and miis pronunciation. The complete process is dependent on machine learning due to that the process faces problems. As mentioned by Olivetti et al. (2020), artificial intelligence includes problems related to expensive resources and infrastructures. According to the information, the NLP model faces problems due to poor understanding along with negative information related to variable contexts. The machine learning process faces problems related to a lack of opportunities, motivation and other problems based on abilities.
NLP is a branch of artificial intelligence is dealt with the interaction between computers and humans utilizing a natural language. It is noted that an NLP is become increasingly popular because of its ability is automate tasks. It is done by through automate tasks that are impossible for the machines to perform such as translation, speech recognition, and sentiment analysis. The biggest challenge in the NLP is accurately been identify a "tone and inflection" of the voice of the speaker (Gui et al. 2021). This is due to human speech is incredibly been complex and having different types of factors influencing words to be spoken. For example, the individuals in the emotional state, background of cultural is dialect on the affect of way to speak. The primary challenge is accurately identifying a tone and the inflection has a variability of the speech of humans. The single language is numerous types of regional accents and a dialect is significantly been affected by the words spoken. For example, the individual in Boston might be speaking and facing difficulties with the machine for understanding an accurate word.
The main problems are due to problems in human language and computer understanding; it is beneficial to establish a positive functioning structure related to internal problems. The other natural language problems are based on models and elements along with different types of knowledge-based structures. As mentioned by Olivetti et al. (2020), the voice recognition system is considered a complementary process that influences positive understanding along with problems based on input and output. The major problems are related to the processing of human language and understanding along with other problems related to the standard documentation process. As per analysis, this process helped to develop new advantages for making significant changes. As mentioned by Olivetti et al. (2020), it is also analysed that NLP uses several types of process that includes problems related to language processing techniques. It is also analysed that this process is effective to generate computer understanding related to potential development. The process includes an automation structure for better development along with a standard process of future interactions.
Nowadays, it has been observed that NLP is growing in order to assist computers and respond to human language. In this context, it has been analysed that NLP faces challenges regarding inconsistent and fluid language. NLP does not understand the concept of the language that is being used by humans. As per the observation of Dreisbach et al. (2019), this further creates difficulties in terms of differentiating the context of the human language. In order to respond to this challenge, it has been analysed that NPL needs to implement embedding. Embedding further helps to represent the text used by humans and analyse it. As per the observation of Dreisbach et al. (2019), there are two types of embedding including contextual embedding and word embedding.

Figure 11: Processing market of NLP
(Source: Abdulla et al. 2022)
Another challenge is accurately identifying a tone and the reflection in speech context. For example, sarcasm and irony are difficult for machines to detect and it requires an understanding of the internet of speakers. It is underlying the words meaning and additionally, differences in cultural effects in the way of speech that interpreters and making challenges in developing the accurate types of models. The approach is to overcome the challenges to utilize the algorithm of machines in large datasets of people's speech (Maćkowska et al. 2022). The algorithm for understanding factors that influence inflection and tone develops the analysis of patterns in the way people speak. The algorithm is exploring researchers for the utilization of deep learning and it can stimulate a way of processing human brain information and improve the accuracy of models of NLP. Another amount of approach to overcoming the challenges is to utilize the context to support a determination of tone and reflection. For example, the individual is speaking in a casual setting, a person, and the expertise in the topic.
As per analysis, the process has to face problems related to the documentation process that results in a poor algorithm. It is also analysed that this process includes the processing of natural language which is very much beneficial to make artificial intelligence. As per the opinion of Jiao et al. (2019), the language process includes other problems based on misuse of technology, professional development and teacher's knowledge along with problems based on continuous changes. It is also analysed that this process is unable to process different types of information due to low-quality results and poor accuracy in classification.
Language is a medium for living beings to communicate with each other in an efficient way. machine language is a very complex structure to understand human language. In the field of machine learning and artificial intelligence, human language is ambiguous there are many challenges in classifying human language in an appropriate order. lack of proper documentation is considered the main challenge in using NLP. The natural language process has not been yet been perfected and as per semantics analysis, it can still a challenging subject. As another example, NLP algorithms can change the meaning depending on the word but the abstract language is considered typically tricky for programs to understand in an effective manner. As opined by Sen et al. (2022), spam and fake detection system are the main factors for facing challenges regarding voice tone and inflection while adopting NPL within a service using the classical methods. NLP is an iterative process that strives for perfection and leads to the social context of the spoken language. Word embeddings are mainly learned through the context of domain adaptation in sentiment classification in a large unblended corpus in any deep learning model performed within an AI field. In contrast, other complications consist as well for such systems and could be problematic for such systems and still a main challenge. NLP may miss the subtle sometimes at the entire process and can change the meaning of the speaker depending on the syllable in emphasising all specific stresses. Compounding this specific issue, both voice tone, as well as the inflexion of speech, vary as a diverse accent and parse successfully. Rigid computational direction also leads to an obsolete attribute of real-life world language changes and is evaluated as the main challenge and rigid computational directions are one of the main reasons behind it.
Understanding the choice of a customer of both words and inflection is crucial in managing a call with the proper tone and tactics. The two most common types of learning are unsupervised and supervised algorithms in order to prepare calculations and foresee results on the historical data to group their customers and assistance of humans in overall technique. Text mining is complex and derives insight from natural language text while utilising NLP in all sorts of applications not having proper knowledge of well-established code is the main reason behind these types of challenges. De4ep learning applications are often interconnected with speech recognition and computer vision technique enables and improve both computer and human connections and leads to utterances in text.
The voice tone and inflection is plays an important role in communication to convey emotions, intentions, and attitudes. However, language aspects pose a significant amount of challenges to the technology. The main challenges of utilizing the NLP with a tone of voice are subjective and in different ways. The making of difficulties to the algorithm is accurately been captured the nuances. The inherently dynamic types of continuous written text remain static and discrete (Gao et al. 2020). Therefore, the NLP systems are processed to able and analyzing real-time to access data need to be sophisticated techniques of processing signals. The research is explored the different types of approaches such as the algorithm of machine learning is trained into the NLP systems in a context. The voice tone is an important type of aspect in communication to imposing a significant amount of challenges to the NLP technology. Moreover, continued research and development is possible to overcome challenges and accuracy improve and effectiveness.
The NLP is an artificial intelligence field dealing with the interaction between computers and humans utilizing natural language. The advancements in technology become important tools for the business that include information technologies and improvement of their operations.
Automating consumer support
NLP is an automated process for consumer support with quick and accurate responses to queries. It is to analyze the consumer language for the intent and provide a suitable amount of solutions (Mohammed, 2020). This decreases the burden on consumer support and frees up time focused on complex types of issues. The process is useful to make different types of interactive sessions that are useful to solve different kinds of problems. It is very much beneficial to make decision-making and problem-solving skills. As per the observation of Kamath et al. (2019), it is beneficial to develop an automation process to enhance customer services and to establish new conversation methods. As per different information, this process includes self-service resources based on customers' requirements. As per the observation of Kamath et al. (2019), the main objective is to develop positive customer support experiences for satisfying huge amounts of customers. As per analysis, the automation process is beneficial to establish different types of natural languages that help to determine technical aspects and factors of the overall process.
Improving search results
The NLP is enhancing the search outcomes by the understanding of meaning in search queries and delivering more amount of outcomes. It analyzes the behavior of the user, gets preference into the personalized search outcomes to the user, and improves their complete experience. The search is needed to be improved in order to establish several types of technological aspects for the positive machine learning experience. As per the observation of Kamath et al. (2019), the main role of the search process is to develop accuracy in searching techniques. As per the analysis, a positive knowledge structure is beneficial to achieve several types of unstructured information. As per the observation of Dreisbach et al. (2019), the overall process is based on different types of structures that include knowledge information structure. In the research process, NLP is very much useful to develop different types of positive structures and methods.
Sentiment analysis
The NLP analyzes the social media platforms' posts, and reviews and gathers feedback to understand consumers' sentiments towards a product and brand. Moreover, for the IT companies to identify areas that require improvement and provide a response to negative feedback immediately is essential (Dikaios et al. 2023). The powerful deep learning based on the model of NLP is open to the goldmine potential utilization. The NLP enables computers is understand the natural types of language as human beings and language are spoken. Sentiment analysis is considered a process that leads to effective language processing to introduce new technologies for future use. The analysis process depends upon different types of positive information based on product sentiments and monitoring of different brands. As cited by Toneva and Wehbe (2019), this process helps manage different types of customer needs and to collect customer feedback. The NLP process is beneficial to develop a sentiment process that involves different types of network structures for sequential analysis. As cited by Toneva and Wehbe (2019), sentiment analysis includes several types of expressions, appraisals, and emotions along with entity and attitude.
Automated content creation
The NLP is utilized on generating the account automatically such as a description of the product, posts on social media, and the campaign's email marketing. It saves time and a resource that allows IT companies is focused on a critical amount of tasks. Fraud detection by analyzing data text such as emails, financial documents, and chat logs (Pérez-Toro et al. 2022). It is identifying suspicious types of patterns is relevant to members of the team and prevents a potential type of fraud. This tool is considered a process that involves different types of tools related to artificial intelligence along with information to generate positive content structure. According to the analysis, this process includes information related to different types of tools. As per the opinion of Ting et al. (2019), artificial intelligence includes information related to language-based models along with information based on potential structure. As per analysis, the process includes information related to automation tools and techniques that involve a huge amount of artificial intelligence. As cited by Toneva and Wehbe (2019), in the present scenario, the automation process is very much helpful to make an effective language processing structure.
Language Translation
NLP is translating a text from different types of languages into another which allows companies for expanding the reach of a global audience. This is particularly been an advantage to the companies for operating in multiple types of countries. A lot amount of information is developed the online databases in a natural language and a business effectively analyzes data. Predictive analysis is utilized in a huge amount for testing data to identify patterns and the making predictions (Williams, 2022). This is support for the companies for the data-driven types of decisions and improving their complete performance. The voice assistant the NLP is backbone is such as Alexa, Google assistant. IT companies utilize the technology for the development of their voice assistants and more amount of personalized user experience.
The language processing system includes different types of information related to artificial intelligence and machine learning. As per the analysis, the machine learning process includes information along with information to deep learning. As per the observation of Lu et al. (2020), the process includes information related to several types of statistical models and machine learning. The translation of language includes information related to computer programming along with the overall networking structure. The process also enables to make language translation that helps to develop effective algorithms. As per the observation of Lu et al. (2020), it is beneficial to establish potential services and quality for customers in order to make a positive outcome. As cited by Toneva and Wehbe (2019), the most huge problem with the learning process is due to different types of positive communication structures to ensure better development. As per observations, this is beneficial to make required knowledge for the future development process.
NLP is a field of artificial intelligence that is focused on enabling computers to understand, generate human language, and interpret things. The main components of the NLP in a feature extraction involve identifying and selecting that are relevant for the information in textual data utilized by machine input algorithms. It is noted that a common feature that influences the structure of the NLP and that is to be extracted (Aleedy et al. 2019). The Bag-of-words model is widely been utilized as the approach for feature extraction and that involves word collection and ignoring appearance. The basic types of ideas in a BOW model of the occurrence frequency to each document and provide needful information for the document content. Moreover, the BOW model is texting the document for the word counts and the elements represent a frequency of a specific amount of word documents. The N-grams is a contiguous type of word sequence in a text document, for example, a quick brown for the fox jumps and brown fox. The N-grams is capturing words' context and provide useful types of information in a sentence's meaning. It is noted that an NLP model has complex types of relationships between words. The making of difficulties to the algorithm is accurately been captured the nuances. The inherently dynamic types of continuous written text remain static and discrete. Therefore, the NLP systems are processed to able and analyzing real-time to access data need to be sophisticated techniques of processing signals.

Figure 12: Visualization of feature extraction
(Source: Li et al. 2019)
The part of speech tagging involves each sentence with its part and adjectives. It supports the model for understanding the structures and identifying relationships between the words. For example, subject identification and sentence object are helpful for determining sentence meaning. The named recognition of the entity is classifying the names such as people, locations, and organizations. The NER is useful in applications for information extraction and identifying the entities that support structured data in a text. The instance to identifying a name for a company is that a person that supports the relevant types of information is for them. The sentiment types of analysis are evolved in the emotional tone of the text such as positive, neutral, and negative. Sentiment analysis is useful for applications such as consumer feedback types of analysis and monitoring of social media. The extraction of the features in the sentiment analysis and the techniques such as POS tagging and N-grams needs (Wang et al. 2022). It is identifying the words and phrases for the indicative amount of the sentiment. It is noted that a common feature that influences the structure of the NLP and that is to be extracted. The Bag-of-words model is widely been utilized as the approach for feature extraction and that involves word collection and ignoring appearance.
Dependency parsing has involved the analysis of the grammatical structure of the sentence and the identification of the relationships between words such as an object-verb, or subject-verb. The dependency types of parsing are useful for applications such as the extraction of information, questions-answer, and text types of summarization. The extraction of three features is dependent on the parsing techniques, that model utilizes the techniques and POS tagging, and the NER is identifying the word's roles in the sentence (Serrano et al. 2020). The basic types of ideas in a BOW model of the occurrence frequency to each document and provide needful information for the document content. Feature extraction is an important type of component that represents the data in a fixed amount of characteristics to be binary, categorical, and the attributes and variables. The different types of sizes and data forms are gathering the information and have the crucial point in the extraction of the features. The generation of the data is being processed to convert in the data and process tools for getting the valid amount of information in a process of extraction.
The extraction of the features is involved in solving the issues and processed data is converted in data extraction. The raw data being processed in a text is converted and processing tools get a valid amount of information in the extraction. The data set is some of the internal types of features are hidden for the non-linear space and the effects are methods that will not necessary. The feature of a non-linear is changing the method in flowing pattern of the method of learning (Xu et al. 2022). The dependency types of parsing are useful for applications such as the extraction of information, questions-answer, and text types of summarization. The flowing of the pattern is embedding learning is more amount of effective and has the common flow for learning methods in iso-metric mapping and linear embedding. The sentiment types of analysis are evolved in the emotional tone of the text such as positive, neutral, and negative.
This chapter is one of the important parts of any research. In this specific chapter, a proper analysis of the findings has been done. This is an important area observing which the researcher will able to shed light on the key factors. The whole part has been conducted with the help of a secondary qualitative data type process in which thematic analysis has been processed based on the factors observed within the literature review part. The themes have been developed in a proper format that delivered the key success factors and deliverable results.
This research will govern around the impact areas of AI and deep learning techniques on "Natural Language Processing". The research will navigate around the relevant background, aim, and objectives of the research area. The literature review section has also addressed pivotal areas such as the impact of AI on NPL and Deep learning techniques integrated into the NLP. Secondary data collection sources will be used followed by the thematic analysis in the data analysis section. Relevant recommendations will also be incorporated into this research. The adoption of these recommendations will amplify the research areas. NLP toolkits are a significant influence on the development and have applications for deep learning techniques in NLP. It is provided a pre-processing amount of tools for the embeddings and learning models and it contributes to the development of models, especially in NLP. It is made an easier type of NLP application that leads into a development market. The accurate identification of the tone and the inflection in a human speech ios provide the biggest amount of challenges is facing by NLP researchers. It is still an amount of work done in the area and advancing in machine learning and offering in the offer promising solutions with challenges. The NLP is several amounts of benefits for IT companies that automate consumer support, improve search outcomes, and analyzing sentiment, and development of voice assistants. The company's capabilities and improve infrastructure are beneficial for consumer support. The implementation of progressive strategies of monitoring strategies and NLP practitioners is to make sure the models remain accurate and effective over time and new data is utilized as the cases increase.
Research objectives enable researchers to lead the study towards a unique direction achieving the ultimate aim and managing the outcomes efficiently. This research on identifying the impacts of AI and deep learning on NLP has included some key research objectives to understand different factors associated with the topic deeply. Objective 1 has been linked to the literature review chapter in terms of identifying and analyzing the key effects of artificial intelligence on NLP. Thus, this section has analyzed the significant effects such as developing a computer's ability to understand spoken words and texts similar to human processes. These effects also include speech tagging, speech recognition, entity recognition and co-reference solutions considering the major effects of AI in this section (Kumar and Renuka, 2023). Similarly, Objective 2 has been met in the literature review section of this study defining the significant effects of Deep Learning (DL) on Natural Language Processing. These effects include spam detection, machine translation, text summarisation, virtual chatbots and agent development (Lauriola et al. 2022). In this way, this technology strengthens the quality output of NLP creating digital opportunities for businesses.
Objective 3 has been linked to the analysis and discussion chapter by determining the relationships between NLP and artificial intelligence from diverse angles. Thus, the working ways of AI in developing the features of natural language processing through voice commands, intonation, different accent recognition and slurring words together. In this way, this chapter has represented the deep relationships and connections among these technologies smoothly based on existing evidence. Objective 4 has been met in the literature review chapter by specifying the latest trends in DL based on Natural Language Processing. The significant trends include transfer learning, language transformers, text summarization, entity recognition and sentiment analysis based on natural language processing. Thus, every objective of this research has been linked to specific parts of this study ensuring better information quality and effectiveness.
Research limitations are the key barriers to improving studies with specific information and datasets efficiently. These limitations also disable researchers to visualize the topic from diverse angles and meet the research questions accordingly. However, this study also possesses some key limitations in analyzing the impacts of AI and Deep Learning on Natural Language Processing. This study lacks to evaluate the factors creating challenges for developers during utilizing AI and deep learning in NLP considering the foremost limitation of this research. This area has not been focused on or analyzed due to a lack of proper information. Apart from this, the researcher has followed the secondary data collection method without interpreting any primary information in identifying the effects of AI and deep learning on NLP. Therefore, this factor has also appeared as a key research limitation for this study. Thus, considering these research limitations can help further studies and research to be conducted by evaluating the factors creating challenges for developers during utilizing AI and DL in NLP. This study could be improved more by applying the primary research method for collecting specific and authentic data through surveys or interviews.
This research has presented a unique piece of work by identifying the major effects of AI and DL on Natural Language Processing based on existing evidence. The key effects of AI such as speech tagging, speech recognition and entity recognition and co-reference solution considering and increasing the computer's ability to understand individual voices have been analyzed in this study. Similarly, the significant effects of DL such as spam detection, machine translation, text summarisation, virtual chatbots and agent development have been discussed thoroughly. Apart from this, the relationships between these technologies and NLP through voice commands, intonation, different accent recognition and slurring words together have been analyzed. Thus, this study can assist further studies to be conducted in this field by providing authentic information in future. However, the factors creating challenges for developers in utilizing AI and DL in NLP have not been identified due to a lack of proper information and datasets. Therefore, by focusing on this particular topic area, future studies can be improved more with better outcomes and results. A deep insight into the latest trends of deep learning has been developed for understanding its impacts on NLP smoothly. These trends include transfer learning, language transformers, text summarization, entity recognition and sentiment analyses that can help further researchers to develop an effective piece of work in this area.
Progressive monitoring strategies
The use of AI and deep learning techniques will have to be properly monitored (Influenced by Braaksma et al. 2020). This will mitigate the chances of any errors or resource wastage in the system. This will help to amplify the performance parameters of the entire system and will help to deliver progressive performance. It is a set of techniques utilized for the continuously monitoring performance of NLP models over a time. These types of strategies support the practitioners, identify, and address the issues that arise, and models are deployed and utilized in production. The automated quality amount of checks is tested and it can be run on model outputs for the checking of errors is been consistently misclassifying a text. The continuous types of a starting are updated and it can be trained with the new types of data on a regular amount of basis. This is support to make sure a model remains regularly up-to-date and continues classifying a text (Cruz et al. 2020). The technique of deep learning is a subset of the "machine learning algorithm" that utilizes an artificial network of neural in a model pattern of complex and is with data relationships. Human in-loop monitoring has the annotators reviewing a sample and making sure is accurate and consistent with the desired results.
Leveraging data augmentation
Leveraging data augmentation is one of the pivotal recommendations to improve the performance of AI. This will help to enhance the performance game (Influenced by Harborth and Kümpers, 2022). Augmented data refers to the incorporation of more improved data into the existing database to improve performance. Anomaly detection is the strategy involved in monitoring the models and unexpected amounts of patterns and behaviors. For example, a model suddenly starts dividing a text and it indicates issues with the model. The NLP toolkit contributed to the development of new learning techniques specifically for the NLP. For example, the attention mechanism is contributed to the development specifically for the NLP. Deep learning is followed in that humans utilize a neural amount of network and it simulates the behaviors of humans. It allows that learning a network is a two steps process such as the starting of the dataset and testing in data learning is individual.
Applying the Scientific Management theory
This management approach is one of the most effective and used theories for developing the management techniques and procedures of developers in a scientific and systematic manner. Natural Language Processing involves multiple tools and programming languages to integrate with AI and DL. As criticised by Kheradmand et al. (2020), these include NLTK (Natural Language Toolkit) and Python to complete NLP tasks efficiently. This process involves multiple subtasks such as word segmentation, sentence parsing, lemmatization and stemming to enhance processing skills and reduce processing time accordingly. In this crucial technological environment, developers can manage the diversified working chains by applying this scientific management theory significantly. As argued by Khan and Abubakar (2020), this theory works on some critical calculations and scientific formulas to make the technological alignment smoother and more effective. In addition, by using this theoretical approach, the challenges associated with NLP such as stuttering, different accents, mispronunciation and sarcasm can easily be mitigated and addressed. In this way, the effectiveness and significance of natural language processing can be improved and developed with lower risks and barriers.
In reducing the key challenges and barriers associated with AI and DL, this theoretical application can also, help efficiently. In addition, by using this theory, developers can identify the major issues such as trust deficit, bias problems, data scarcity, limited knowledge and computing power during developing NLP aligning with AI and DL significantly.
Reducing the challenges and errors of AI and DL in NLP
Artificial Intelligence and Deep Learning have become significant trends in this highly competitive technological environment. However, the challenge and issues associated with these technologies disable developers to utilize these fully in natural language processing. As mentioned by Kamath et al. (2019), these challenges include trust deficit, bias problems, data scarcity, limited knowledge and computing power. Therefore, eliminating these issues and operational risks can assist in developing effective NLP programs and activities. Enhancing explainability and interpretability practices can address and mitigate these core issues of AI within its working chains. Similarly, continuous monitoring and oversight can also help in reducing these AI barriers smoothly. In this way, biased outcomes and harnessed ML/AI can easily be overcome through an operational risk mitigation plan. As defined by Harborth and Kümpers (2022), the output quality and project effectiveness can also be improved by utilizing these practices and strategies significantly. However, AI possesses some key disadvantages such as poor ethics, emotionless and lower improvement that can reduce the scope of speech recognition of NLP technology from diverse angles.
It may be recommended to develop the key issues by continuous monitoring and tracking the workplace activities of AI. Customer support, video and image recognition, demand forecasting and improved productivity can help this technology to eliminate the core challenges and barriers associated with deep learning.
Abdulla, H., Eltahir, A.M., Alwahaishi, S., Saghair, K., Platos, J. and Snasel, V., 2022, July. Chatbots Development Using Natural Language Processing: A Review. In 2022 26th International Conference on Circuits, Systems, Communications and Computers (CSCC) (pp. 122-128). IEEE.
Adam, E.E.B., 2020. Deep learning based NLP techniques in text to speech synthesis for communication recognition. Journal of Soft Computing Paradigm (JSCP), 2(04), pp.209-215. https://doi.org/10.3390/ technologies10030057
Aleedy, M., Shaiba, H. and Bezbradica, M., 2019. Generating and analyzing chatbot responses using natural language processing. International Journal of Advanced Computer Science and Applications, 10(9).
Barron, B. and Darling-Hammond, L., 2019. Teaching for Meaningful Learning: A Review of Research on Inquiry-Based and Cooperative Learning. Book Excerpt. George Lucas Educational Foundation.
BOURAHOUAT, G., ABOUREZQ, M. and DAOUDI, N., 2023. SYSTEMATIC REVIEW OF THE ARABIC NATURAL LANGUAGE PROCESSING: CHALLENGES, TECHNIQUES AND NEW TRENDS. Journal of Theoretical and Applied Information Technology, 101(3). doi: 10.11591/ijece.v12i1.pp1030-1039.
Braaksma, B., Daas, P., Raaijmakers, S., Geurts, A. and Meyer-Vitali, A., 2021. AI-supported innovation monitoring. In Trustworthy AI-Integrating Learning, Optimization and Reasoning: First International Workshop, TAILOR 2020, Virtual Event, September 4-5, 2020, Revised Selected Papers 1 (pp. 220-226). Springer International Publishing. https://doi.org/10.1007/978-3-030-73959-1_20.
Capgemini.com (2021). Generative language models and the future of AI. Available from:https://www.capgemini.com/pt-en/2021/09/generative-language-models-and-the-future-of-ai/. Accessed on: 06.03.2023
Chotirat, S. and Meesad, P., 2021. Part-of-Speech tagging enhancement to natural language processing for Thai wh-question classification with deep learning. Heliyon, 7(10), p.e08216. https://doi.org/10.1016/j.heliyon.2021.e08216
Cruz, H., Stump, G. and Anastasopoulos, A., 2020. A resource for studying chatino verbal morphology. arXiv preprint arXiv:2004.02083.
Dikaios, K., Rempel, S., Dumpala, S.H., Oore, S., Kiefte, M. and Uher, R., 2023. Applications of Speech Analysis in Psychiatry. Harvard Review of Psychiatry, 31(1), pp.1-13.
Dreisbach, C., Koleck, T.A., Bourne, P.E. and Bakken, S., 2019. A systematic review of natural language processing and text mining of symptoms from electronic patient-authored text data. International journal of medical informatics, 125, pp.37-46. https://www.sciencedirect.com/science/article/pii/S1386505618313789
Forbes.com (2022). What Companies Are Fueling The Progress In Natural Language Processing? Moving This Branch Of AI Past Translators And Speech-To-Text. Available from:https://www.forbes.com/sites/qai/2023/02/06/what-companies-are-fueling-the-progress-in-natural-language-processing-moving-this-branch-of-ai-past-translators-and-speech-to-text/?sh=3c780c3b4a8f. Accessed on: 06.03.2023
Gao, X., Tan, R. and Li, G., 2020, March. Research on text mining of material science based on natural language processing. In IOP conference series: materials science and engineering (Vol. 768, No. 7, p. 072094). IOP Publishing.
Garg, R., Kiwelekar, A.W., Netak, L.D. and Ghodake, A., 2021. i-Pulse: A NLP based novel approach for employee engagement in logistics organization. International Journal of Information Management Data Insights, 1(1), p.100011. https://www.sciencedirect.com/science/article/pii/S2667096821000045.
Ghavami, P., 2019. Big data analytics methods: analytics techniques in data mining, deep learning and natural language processing. Walter de Gruyter GmbH & Co KG.https://books.google.co.in/books?hl=en&lr=&id=20jSDwAAQBAJ&oi=fnd&pg=PR7&dq=secondary+research+on+Impact+of+AI+and+Deep+Learning+Techniques+on+Natural+Language+Processing&ots=vrfP17BnMx&sig=C0606XPXj2nc1ezgfiUA7QfwHfI&redir_esc=y#v=onepage&q&f=false
Gloor, P., Fronzetti Colladon, A. and Grippa, F., 2022. Measuring ethical behavior with AI and natural language processing to assess business success. Scientific Reports, 12(1), p.10228. https://doi.org/10.1038/s41598-022-14101-4
Gui, T., Wang, X., Zhang, Q., Liu, Q., Zou, Y., Zhou, X., Zheng, R., Zhang, C., Wu, Q., Ye, J. and Pang, Z., 2021. Textflint: Unified multilingual robustness evaluation toolkit for natural language processing. arXiv preprint arXiv:2103.11441.
Gui, T., Wang, X., Zhang, Q., Liu, Q., Zou, Y., Zhou, X., Zheng, R., Zhang, C., Wu, Q., Ye, J. and Pang, Z., 2021. Textflint: Unified multilingual robustness evaluation toolkit for natural language processing. arXiv preprint arXiv:2103.11441. https://doi.org/10.48550/arXiv.2103.11441
Harborth, D. and Kümpers, K., 2022. Intelligence augmentation: Rethinking the future of work by leveraging human performance and abilities. Virtual Reality, 26(3), pp.849-870. https://link.springer.com/article/10.1007/s10055-021-00590-7
Hedderich, M.A., Lange, L., Adel, H., Strötgen, J. and Klakow, D., 2020. A survey on recent approaches for natural language processing in low-resource scenarios. arXiv preprint arXiv:2010.12309. https://arxiv.org/abs/2010.12309
Ibm.com (2021). Natural Language Processing (NLP). Available from:https://www.ibm.com/in-en/topics/natural-language-processing. Accessed on: 06.03.2023
Jiao, X., Yin, Y., Shang, L., Jiang, X., Chen, X., Li, L., Wang, F. and Liu, Q., 2019. Tinybert: Distilling bert for natural language understanding. arXiv preprint arXiv:1909.10351. https://arxiv.org/abs/1909.10351
Kamath, U., Liu, J. and Whitaker, J., 2019. Deep learning for NLP and speech recognition (Vol. 84). Cham, Switzerland: Springer. https://www.academia.edu/download/63457032/Uday_Kamath__John_Liu__Jimmy_Whitaker_-_Deep_Learning_for_NLP_and_Speech_Recognition-Springer_201920200528-119338-1kch8fd.pdf
Kamath, U., Liu, J. and Whitaker, J., 2019. Deep learning for NLP and speech recognition (Vol. 84). Cham, Switzerland: Springer.
Kamath, U., Liu, J. and Whitaker, J., 2019. Deep learning for NLP and speech recognition (Vol. 84). Cham, Switzerland: Springer. https://link.springer.com/content/pdf/10.1007/978-3-030-14596-5.pdf
Karin, D., Nyström, M. and Dahlberg, H., 2020. Reflective lifeworld research.
Khan, F.A. and Abubakar, A., 2020. Machine translation in natural language processing by implementing artificial neural network modelling techniques: An analysis. International Journal on Perceptive and Cognitive Computing, 6(1), pp.9-18.
Kheradmand, E., Serre, D., Morales, M. and Robert, C.B., 2021. A NLP-Based Analysis of Alignment of Organizations' Climate-Related Risk Disclosures with Material Risks and Metrics. https://orsociety.tandfonline.com/doi/pdf/10.1080/23270012.2020.1756939?needAccess=true.
Kumar, L.A. and Renuka, D.K., 2023. Deep Learning Approach for Natural Language Processing, Speech, and Computer Vision: Techniques and Use Cases. CRC Press.
Lalwani, T., Bhalotia, S., Pal, A., Rathod, V. and Bisen, S., 2018. Implementation of a Chatbot System using AI and NLP. International Journal of Innovative Research in Computer Science & Technology (IJIRCST) Volume-6, Issue-3.10.21276/ijircst.2018.6.3.2
Lauriola, I., Lavelli, A. and Aiolli, F., 2022. An introduction to deep learning in natural language processing: Models, techniques, and tools. Neurocomputing, 470, pp.443-456.
Lauriola, I., Lavelli, A. and Aiolli, F., 2022. An introduction to deep learning in natural language processing: Models, techniques, and tools. Neurocomputing, 470, pp.443-456.https://doi.org/10.1016/j.neucom.2021.05.103
Lauriola, I., Lavelli, A. and Aiolli, F., 2022. An introduction to deep learning in natural language processing: Models, techniques, and tools. Neurocomputing, 470, pp.443-456. https://doi.org/10.1016/j.neucom.2021.05.103
Li, T., Xu, H., Liu, Z., Dong, Z., Liu, Q., Li, J., Fan, S. and Sun, X., 2022. A spatiotemporal multi-feature extraction framework for opinion mining. Neurocomputing, 490, pp.337-346.
Li, Y., Fei, T. and Zhang, F., 2019. A regionalization method for clustering and partitioning based on trajectories from NLP perspective. International Journal of Geographical Information Science, 33(12), pp.2385-2405.
Lopez, M.M. and Kalita, J., 2017. Deep Learning applied to NLP. arXiv preprint arXiv:1703.03091. https://arxiv.org/pdf/1703.03091.
Lu, K., Mardziel, P., Wu, F., Amancharla, P. and Datta, A., 2020. Gender bias in neural natural language processing. Logic, Language, and Security: Essays Dedicated to Andre Scedrov on the Occasion of His 65th Birthday, pp.189-202. https://link.springer.com/chapter/10.1007/978-3-030-62077-6_14
Maćkowska, S., Barańska, K., Różańska, A., Rojewska, K. and Spinczyk, D., 2022, June. Morphological Language Features of Anorexia Patients Based on Natural Language Processing. In Information Technology in Biomedicine: 9th International Conference, ITIB 2022 Kamień Śląski, Poland, June 20-22, 2022 Proceedings (pp. 94-104). Cham: Springer International Publishing.
Mohammed, S., 2020. Using machine learning to build POS tagger for under-resourced language: the case of Somali. International Journal of Information Technology, 12(3), pp.717-729.
Ofer, D., Brandes, N. and Linial, M., 2021. The language of proteins: NLP, machine learning & protein sequences. Computational and Structural Biotechnology Journal, 19, pp.1750-1758. https://www.sciencedirect.com/science/article/pii/S2001037021000945
Olivetti, E.A., Cole, J.M., Kim, E., Kononova, O., Ceder, G., Han, T.Y.J. and Hiszpanski, A.M., 2020. Data-driven materials research enabled by natural language processing and information extraction. Applied Physics Reviews, 7(4), p.041317. https://aip.scitation.org/doi/abs/10.1063/5.0021106
Pandey, S. and Pandey, S.K., 2019. Applying natural language processing capabilities in computerized textual analysis to measure organizational culture. Organizational Research Methods, 22(3), pp.765-797. https://doi.org/10.1177/1094428117745648
Pérez-Toro, P.A., Arias-Vergara, T., Klumpp, P., Vásquez-Correa, J.C., Schuster, M., Nöth, E. and Orozco-Arroyave, J.R., 2022. Depression assessment in people with Parkinson's disease: The combination of acoustic features and natural language processing. Speech Communication, 145, pp.10-20.
Serrano, J.C.M., Papakyriakopoulos, O. and Hegelich, S., 2020, July. NLP-based feature extraction for the detection of COVID-19 misinformation videos on YouTube. In Proceedings of the 1st Workshop on NLP for COVID-19 at ACL 2020.
Shah, D., Schwartz, H.A. and Hovy, D., 2019. Predictive biases in natural language processing models: A conceptual framework and overview. arXiv preprint arXiv:1912.11078. https://arxiv.org/abs/1912.11078
Statista.com (2020). Where AI is Aiding Productivity. Available at: https://www.statista.com/chart/23779/ai-productivity-increase/. [Accessed on 22.02.2023]
Statista.com (2023). Revenues from the natural language processing (NLP) market worldwide from 2017 to 2025. Available at: https://www.statista.com/statistics/607891/worldwide-natural-language-processing-market-revenues/. [Accessed on 22.02.2023]
Statista.com (2023). Revenues from the natural language processing (NLP) market worldwide from 2017 to 2025. Available from:https://www.statista.com/statistics/607891/worldwide-natural-language-processing-market-revenues/. Accessed on: 06.03.2023
Sun, T., Gaut, A., Tang, S., Huang, Y., ElSherief, M., Zhao, J., Mirza, D., Belding, E., Chang, K.W. and Wang, W.Y., 2019. Mitigating gender bias in natural language processing: Literature review. arXiv preprint arXiv:1906.08976. https://arxiv.org/abs/1906.08976
Ting, D.S.W., Pasquale, L.R., Peng, L., Campbell, J.P., Lee, A.Y., Raman, R., Tan, G.S.W., Schmetterer, L., Keane, P.A. and Wong, T.Y., 2019. Artificial intelligence and deep learning in ophthalmology. British Journal of Ophthalmology, 103(2), pp.167-175. https://bjo.bmj.com/content/103/2/167.abstract
Tjoa, E. and Guan, C., 2020. A survey on explainable artificial intelligence (xai): Toward medical xai. IEEE transactions on neural networks and learning systems, 32(11), pp.4793-4813. https://ieeexplore.ieee.org/abstract/document/9233366/
Toneva, M. and Wehbe, L., 2019. Interpreting and improving natural-language processing (in machines) with natural language-processing (in the brain). Advances in neural information processing systems, 32. https://proceedings.neurips.cc/paper/2019/hash/749a8e6c231831ef7756db230b4359c8-Abstract.html
Traylor, T., Straub, J. and Snell, N., 2019, January. Classifying fake news articles using natural language processing to identify in-article attribution as a supervised learning estimator. In 2019 IEEE 13th International Conference on Semantic Computing (ICSC) (pp. 445-449). IEEE.
Wang, D., Su, J. and Yu, H., 2020. Feature extraction and analysis of natural language processing for deep learning English language. IEEE Access, 8, pp.46335-46345.
Wang, H., Qin, K., Zakari, R.Y., Lu, G. and Yin, J., 2022. Deep neural network-based relation extraction: an overview. Neural Computing and Applications, pp.1-21.
Wang, X., Liu, Q., Gui, T., Zhang, Q., Zou, Y., Zhou, X., Ye, J., Zhang, Y., Zheng, R., Pang, Z. and Wu, Q., 2021, August. Textflint: Unified multilingual robustness evaluation toolkit for natural language processing. In Proceedings of the 59th Annual Meeting of the Association for Computational Linguistics and the 11th International Joint Conference on Natural Language Processing: System Demonstrations (pp. 347-355).
Wang, X., Liu, Q., Gui, T., Zhang, Q., Zou, Y., Zhou, X., Ye, J., Zhang, Y., Zheng, R., Pang, Z. and Wu, Q., 2021, August. Textflint: Unified multilingual robustness evaluation toolkit for natural language processing. In Proceedings of the 59th Annual Meeting of the Association for Computational Linguistics and the 11th International Joint Conference on Natural Language Processing: System Demonstrations (pp. 347-355). http://dx.doi.org/10.18653/v1/2021.acl-demo.41.
Williams, K., 2022. An Update from the Entertainment Technology Center at USC. SMPTE Motion Imaging Journal, 131(8), pp.78-82.
At Easy Assignment Help, our goal is to provide students across the globe with a seamless and stress-free experience when it comes to completing assignments, projects, thesis, and more. Whether you're struggling with deadlines or need expert guidance, we’re here to ensure your academic success with top-quality assistance and tailored support.